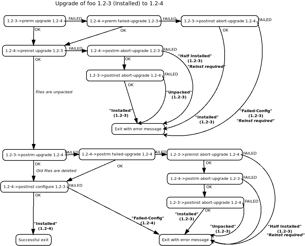
9. Maintainer script flowcharts

The flowcharts [1] included in this appendix use the following conventions:

  • maintainer scripts and their arguments are within boxes;

  • actions carried out external to the scripts are in italics; and

  • the dpkg status of the package at the end of the run are in bold type.

Installing a package that was not previously installed

Installing a package that was not previously installed

Installing a package that was previously removed, but not purged

Installing a package that was previously removed, but not purged

Upgrading a package

Upgrading a package

Removing a package

Removing a package

Purging a package previously removed

Purging a package previously removed

Removing and purging a package

Removing and purging a package